学年だより
H28 2年学年だより
2016年4月21日 19時56分平成27年度2年学年だより
2016年1月21日 16時50分2年学年だよりの発行(2月20日号)
2015年2月20日 12時59分2年生としての高校生活も今日を含めてあと40日です。生徒が2年生としての残り少ない高校生活を充実して過ごせるよう学年団一丸となって頑張っています。
今日は2年学年だよりを発行しました。保護者には生徒を通じても配布致します。
page001.jpg
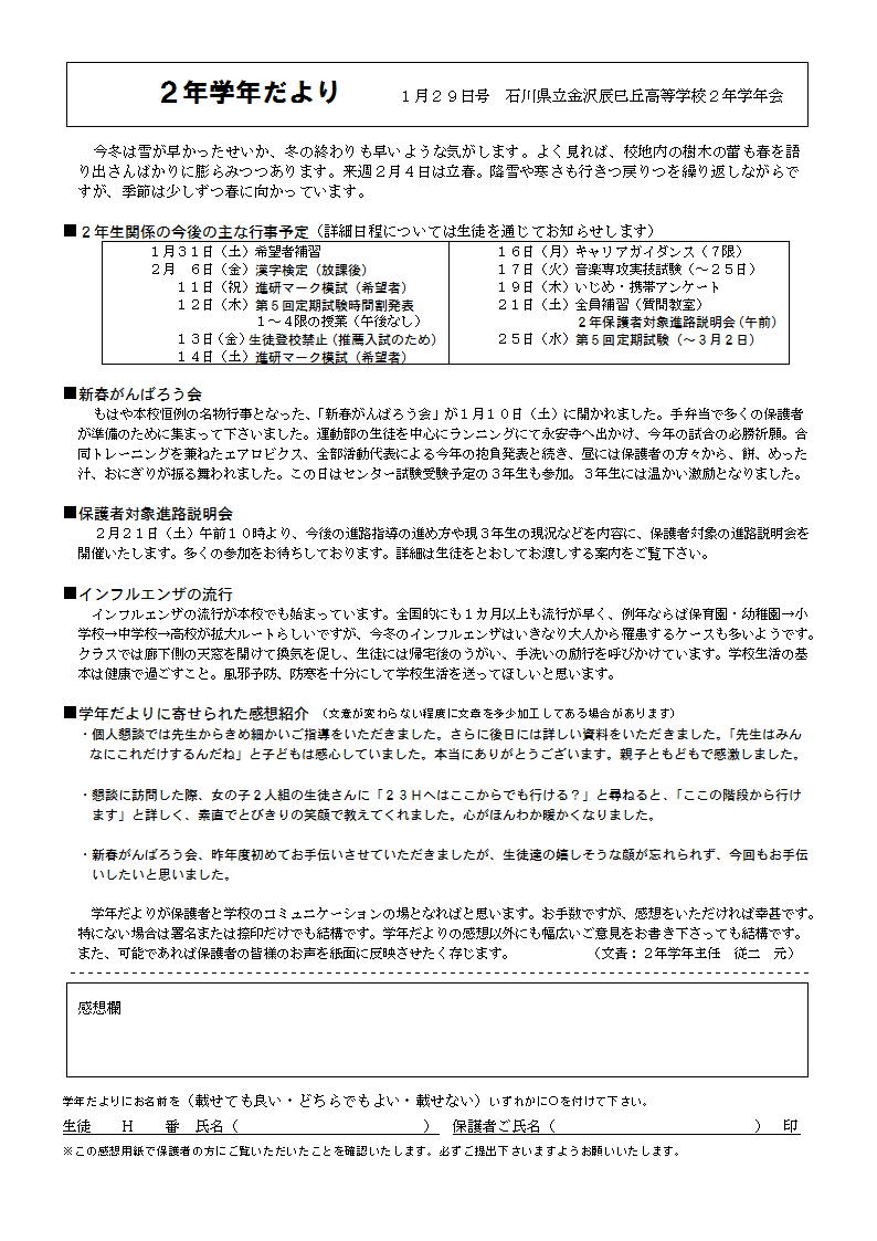
2年学年だより(1月29日号)
2015年1月29日 16時30分2年学年だよりを発行しました。保護者には生徒を通じても配布しております。
page001.jpg
2年学年だより(12月18日号)
2014年12月17日 17時10分2年学年だよりを発行しました。保護者には18日(木)、19日(金)、22日(月)の保護者懇談時にもお渡しいたします。
2年学年だより(12月18日号).jpg
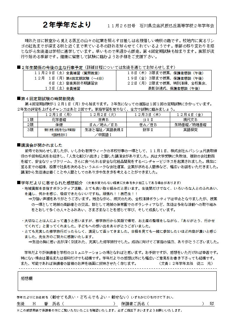
2年学年だより(11月26日号)
2014年11月26日 08時45分2年学年だよりを発行しました。保護者には生徒を通じても配布しております。
page001.jpg