石川県立鶴来高等学校
HOME
校長室
学校案内
施設案内
沿革
校歌・伝統歌
学校経営・評価計画
学習指導方針
生徒心得
いじめ防止基本方針
SNS運用ポリシー
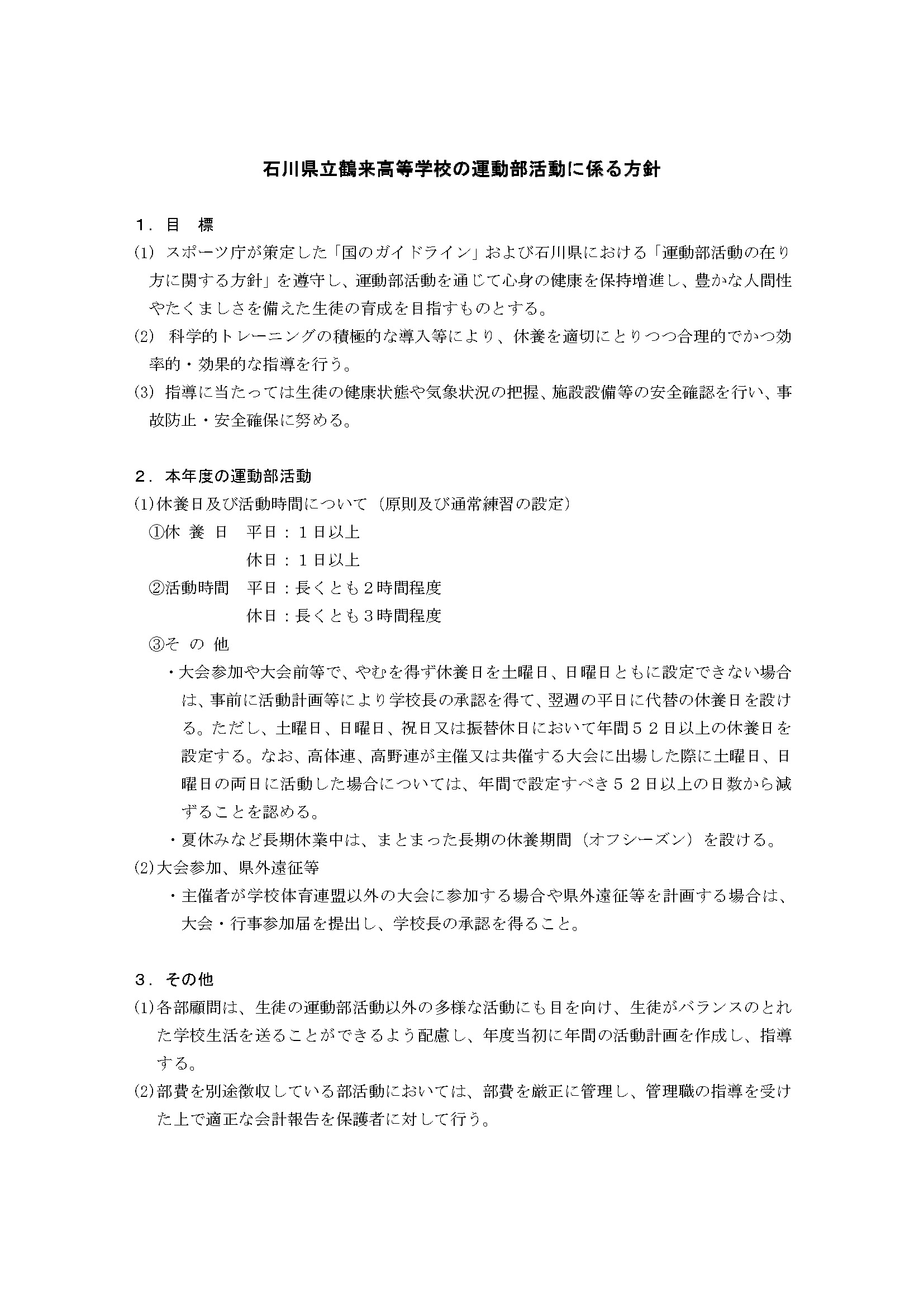
運動部活動に係る方針
体罰に関する調査
アクセス
教育課程
進路
学校生活
部活動
PTA(保護者の方へ)
同窓会
証明書案内
中学生のみなさんへ
図書室
舟岡寮
ご意見・ご要望
地域とともに!
ドローンギャラリー
学校パンフレット
ログイン
Previous
Next
運動部活動に係る方針
2019鶴高運動部活動に係る方針.pdf