石川県立小松高等学校ホームページ
HOME
学校紹介
学校生活
進路
進学状況一覧
進路重点目標
進路計画
キャリア教育
リンク集
SSH
NSH
部活動
各課より
保護者の方
中学生の方
PTA活動
創立120周年
フォトアルバム
卒業生の方
小松高校3つの方針
ログイン
HOME
学校紹介
学校長挨拶
学校の沿革
3つの方針
学校経営計画
ポリシー
いじめ防止基本方針
不登校児童生徒の保護者のための支援ガイド
校長室から
学校生活
1年生
2年生
3年生
部活動
運動部
陸上部
野球部
サッカー部
ラグビー部
男子バスケットボール部
女子バスケットボール部
男子バレーボール部
女子バレーボール部
ハンドボール部
バドミントン部
卓球部
男子テニス部
女子テニス部
ソフトテニス部
水泳部
ボート部
カヌー部
登山部
弓道部
剣道部
少林寺拳法部
文化部
吹奏楽部
放送部
ESS
茶道部
華道部
理化部
生物部
演劇部
文芸部
新聞部
JRC部
美術部
かるた部
同好会
天文・数学
郷土
年間行事予定
学年通信
進路
進学状況一覧
進路重点目標
進路計画
キャリア教育
令和7年度
令和6年度
リンク集
SSH
SSH 4期目
SSH活動記録
SSHだより
研究開発実施報告
開発教材・資料集
外部リンク
これまでの活動
SSH3期目
NSH
人文科学の活動
じんぶん通信
各課より
保健室
図書室
教育相談室
保護者の方
中学生の方
中学生のみなさまへ
PTA活動
卒業生の方
各種証明書の発行
教育実習
HOME
学校紹介
学校紹介
学校長挨拶
学校の沿革
3つの方針
学校経営計画
ポリシー
いじめ防止基本方針
不登校児童生徒の保護者のための支援ガイド
校長室から
学校生活
学校生活
1年生
2年生
3年生
部活動
運動部
陸上部
野球部
サッカー部
ラグビー部
男子バスケットボール部
女子バスケットボール部
男子バレーボール部
女子バレーボール部
ハンドボール部
バドミントン部
卓球部
男子テニス部
女子テニス部
ソフトテニス部
水泳部
ボート部
カヌー部
登山部
弓道部
剣道部
少林寺拳法部
文化部
吹奏楽部
放送部
ESS
茶道部
華道部
理化部
生物部
演劇部
文芸部
新聞部
JRC部
美術部
かるた部
同好会
天文・数学
郷土
年間行事予定
学年通信
進路
進路
進学状況一覧
進路重点目標
進路計画
キャリア教育
令和7年度
令和6年度
リンク集
SSH
SSH
SSH 4期目
SSH活動記録
SSHだより
研究開発実施報告
開発教材・資料集
外部リンク
これまでの活動
SSH3期目
NSH
NSH
人文科学の活動
じんぶん通信
各課より
各課より
保健室
図書室
教育相談室
保護者の方
中学生の方
中学生の方
中学生のみなさまへ
PTA活動
卒業生の方
卒業生の方
各種証明書の発行
教育実習
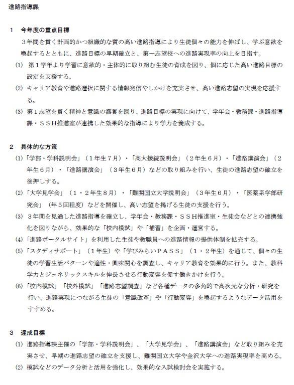
進路重点目標
進路重点目標
のダウンロードはこちら
▶令和7年度 進路指導重点目標