【志賀高校】スクール・ミッション

 

 【志賀高校】スクール・ミッション

・地域唯一の高校として地域に根差し、個々の生徒の特性等に対応した学習指導及びキャリア教育を通して、生徒一人ひとりの可能性を伸ばし、地域創成の担い手となる人材を育成する。

・ビジネス・福祉コースを有する高校として実践的・体験的な学習活動を通して、職業人に必要な資質・能力を身に付けた人材や高齢化が進む地域の福祉活動に貢献できる人材を育成する。

 

スクール・ミッション(PDF:67KB)R7_【志賀高】スクールミッション.pdf

 

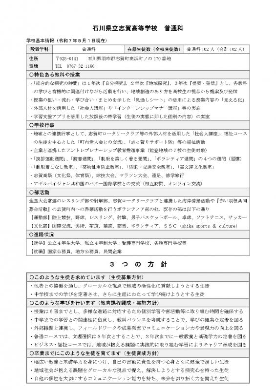
【志賀高校】3つの方針

【志賀高校】3つの方針(PDF:190KB)R7_【志賀高校・普通科】3つの方針.pdf

 R7_【志賀高校】3つの方針

【志賀高校】グランドデザイン(構想図)

【志賀高校】グランドデザイン (PDF:283KB)R7_【志賀高校・普通科】グランドデザイン.pdf

R7_【志賀高校】グランドデザイン

 

お知らせ

【志賀高校】グランドデザイン2025 PDF:283KB R7_【志賀高校・普通科】グランドデザイン.pdf

【志賀高校】3つの方針 PDF:190KB R7_【志賀高校・普通科】3つの方針.pdf